Semantics
Overview
This document describes the semantics API and associated infrastructure for accessibility on Fuchsia. This is a part of the Accessibility Manager that gathers information about UI elements from client view on Fuchsia and makes that information available to accessibility services such as the screen reader.
Background
Links
- Flutter Semantics Documentation
-
View - a [Scenic view][view] corresponding to a particular region of the screen on a device. This is drawn by a UI Framework.
-
UI Framework - for the purpose of this doc, a "UI Framework" is something that draws a user-visible view on Fuchsia. Typically these are Flutter or Chromium views. Ermine, the sysUI on Workstation, uses the Flutter UI Framework.
Design
Semantic trees
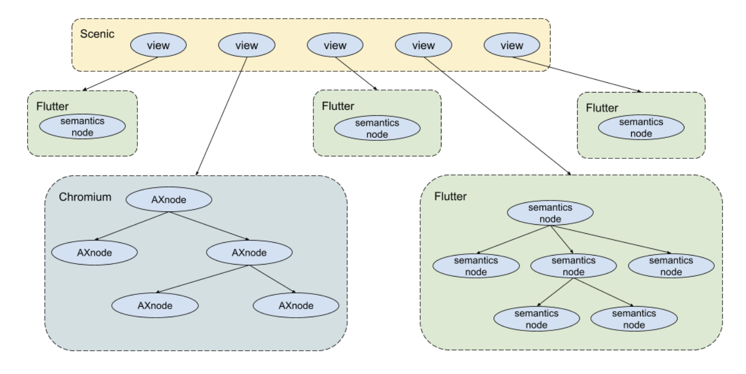
A semantic tree is an acyclic graph of nodes that corresponds to UI elements. In aggregate, the semantic tree represents the entirety of the currently available UI. This is a widely used concept in accessibility frameworks, for example Chrome, Windows, iOS, Flutter, etc.
On Fuchsia, the UI may be composed of multiple Scenic views and the accessibility framework tracks a separate semantic tree for each view on screen. This diagram shows an example UI with multiple semantic trees.

Internally, both Flutter and Chromium have the ability to produce semantic trees for UI they are rendering. The Fuchsia accessibility framework provides an API to runtimes so that views can expose their semantic trees to the OS.
The semantics API
The semantics API can be found in fuchsia.accessibility.semantics. This API allows a UI framework to register with the Accessibility Manager to provide semantic updates, and then call the UpdateSemanticNodes, DeleteSemanticNodes and CommitUpdates methods to send information about its semantics.
Semantic tree update sequence
Because semantic trees can be quite large (for example, on a complex website), a change in the semantic tree may be broken up into multiple calls by the UI framework. The Accessibility Manager stores these updates until the UI framework calls "Commit" and then changes its local tree and performs validation. This allows the Accessibility Manager to have a consistent (though possibly out of date) view of the semantics that can be accessed locally.
UI framework contract
Anyone launching a view on Fuchsia is expected to register with the SemanticsManager protocol and provide a SemanticListener. Typically, view owners use a UI framework such as flutter or chromium to create the view. The framework's Fuchsia integration is responsible for implementing Fuchsia-specific details. The framework integration also supplies a ViewRef,which is a kernel object that uniquely identifies the view.
The SemanticsManager protocol is shown below:
[Discoverable]
protocol SemanticsManager {
RegisterViewForSemantics(fuchsia.ui.views.ViewRef view_ref,
SemanticListener listener,
request<SemanticTree> semantic_tree_request);
};
The semantic listener allows the Accessibility Manager to enable or disable semantic update and to perform actions such as hit testing. In practice, this is handled by the Flutter and Chromium UI framework integrations which instantiate Scenic views.
The UI framework implementation is expected to maintain this FIDL connection for the lifetime of the view, even when semantics are disabled.
If the UI framework issues an invalid update, the Accessibility Manager will close the channel. An update is considered invalid if committing it does not result in a well-formed, acyclic tree. Some examples include referencing a non-existent child node or lacking a root node.
The UI framework is responsible for re-establishing the registration for that view (if the error is recoverable) or crash/restart (if not recoverable). Care must be taken in the UI framework implementation to avoid repeated attempts to connect with an invalid semantic tree.
Hit testing
Hit testing is the process of translating a location on screen to a particular semantic node. In order to hit test on Fuchsia, the framework must solve two problems
- Find the view corresponding to the location
- Find the node inside the view at that location
Accessibility Manager receives pointer events from Scenic (see details in the [accessibility input documentation][a11yinput]). Scenic annotates each pointer event with the KOID (kernel object ID) associated with the viewRef of the containing view. This allows the screen reader to map the touch to a particular semantic tree and route the touch to the correct SemanticListener for hit testing. The hit testing action is described below.
Semantic listener actions
The Semantic Listener provided by the UI framework allows the accessibility framework to execute an action in the client view. These can provide the framework with information (for example, when using hit testing to determine which node the user has tapped) or to make changes in the client view (for example, using the default action to click a button). The following are supported listener actions (see the 'Action' enum in the API):
- Hit testing - framework queries with view-local (x,y) coordinates and the client view returns the id for the node at that position as well as (optionally) the path to that node from the tree's root.
- Default Action - Takes a node ID as input. The logical equivalent of tapping or clicking a button.
- Show on screen - Takes a node ID as input. Scrolls UI to bring that node into view. The client view is responsible for determining how exactly to do this.
- Increment/Decrement - adjust the current value of a slider.
Tree navigation & ordering
The accessibility framework provides basic utilities for navigating a view's semantic tree by finding the next or previous node in the tree. This makes linear navigation through the UI possible. This navigation happens in depth-first order.
The caller may provide a filter function for the next/previous function to allow iterating through all nodes of a certain type (for example headers, links, etc.). This can also be used to skip nodes that are not "describable" according to a given metric.
view[a11yinput]: https://bugs.fuchsia.dev/p/fuchsia/issues/detail?id=78638